首页 > 手机游戏 > 人狼村之谜安卓汉化版
人狼村之谜安卓汉化版

人狼村之谜安卓汉化版

休闲益智

  • 大小: 38.41M
  • 更新时间:2025-07-13 10:53
  • 版本: v1.1.2g
  • 研发商:互联网
权限 隐私

6.2

1755 47
  • 详情
  • 相关
  • 推荐
  • 资讯
  • 评论

编辑

评语

揭开村庄背后的秘密

游戏截图

游戏简介

人狼村之谜安卓汉化版是一款可以享受到文字解谜冒险类的游戏,独特的剧情设计会在这里出现,还复刻了深度的逻辑推理的能力,进入一个奇幻的世界里面去开始探索,角色的扮演和推理的玩法可以享受,收集更加多样化的线索,并且成功推理出不同的真实身份,找出这里的幕后黑手是最重要的,喜欢人狼村之谜的玩家一定不要错过!

人狼村之谜安卓汉化版

人狼村之谜安卓汉化版游戏暴露模式什么意思

“暴露模式”完全就是游戏再玩一遍,流程上没有任何区别,就是加入了人物心理活动。而且暴露模式中,和小春结婚的选项,就有出现“二周目”这个词。

人狼村之谜每一“轮”也就是每一个LOOP,剧情都完全不同:

第一轮,两个记者全部死亡,阳明作为旁观者未参与宴会;

第二轮,两个记者死了一个,阳明作为“蛇”的加护者参与宴会;

第三轮,两个记者全部活着,阳明作为“狼”参与宴会。

宴会的角色和剧情,每一轮也都完全不一样。

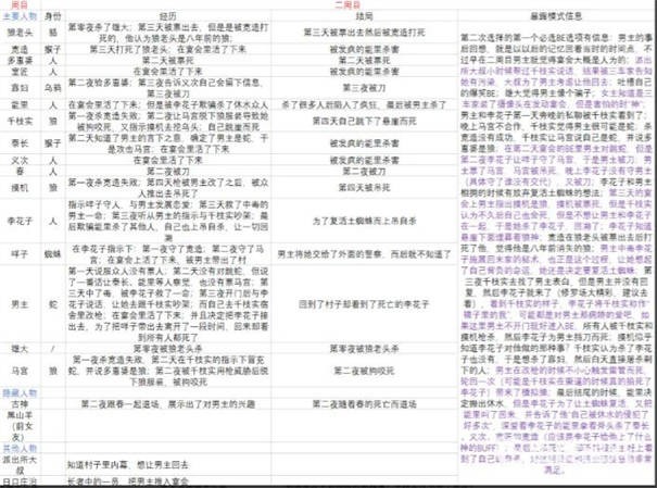
人狼村之谜安卓汉化版游戏各周目结局

1、一周目结局:狼老头被千枝实杀害、宽造第一夜被刀、多惠婆第四天被泰长杀死、寡妇第三天被吊死等。

人狼村之谜安卓版

2、二周目:狼老头第三天被票后宽造杀死他、宽造被发疯的能里杀死、多事婆第二天被票、寡妇第三夜被刀。

人狼村之谜安卓版

3、三周目:多事婆第四天被票、寡妇第五天被票、能里第六天被票、千枝实第一夜自杀、泰长第四夜被刀。

人狼村之谜安卓版

4、四周目:男主和千枝实确认对方可以保存记忆回溯,经历了一些片段、最后在一起了。

人狼村之谜安卓版

人狼村之谜安卓汉化版游戏特色:

1、不同的扮演和推理挑战等你参加,还可以帮助玩家回顾这里的剧情。

2、自由选择不同的段落去开始游戏,并且解锁不同的对话选项。

3、多种周目可以在这里体验,还会根据玩家爱的选择和行动来影响结局的走向。

人狼村之谜安卓汉化版游戏优势:

1、通过推理和投票来找出来不同的目标,结合了狼人杀的机制和玩法。

2、深度的剧情故事能欧享受,还增加了许多的游戏代入感和沉浸感。

3、通过角色之间的互动和情感来开始冒险,还有着文字类的冒险挑战。

需要网络 安全下载 免应用商店

详细信息

  • MD5值: 45735a3ed669ef362280cf32d43e3ddb
  • 包名: kemco.ragingloop

玩此游戏的玩家还喜欢更多

益智解谜/ 冒险解谜游戏/ 人狼村之谜/
益智解谜游戏

共收集149款

益智解谜游戏

2024-07-05

益智解谜游戏旨在为玩家整合一些好玩的解谜游戏。这类游戏的操作一般都会相对轻松,但谜题的难度却设计的多种多样,既有简单的也有困难的,需要玩家进行一定的思考,找出答案。

冒险解谜游戏

共收集124款

冒险解谜游戏

2024-07-22

冒险解谜游戏,为你推荐。在这个合集中,你会看到一些小编为玩家整理的解谜游戏。这些游戏都有着丰富的剧情,但是需要玩家通过不断地解开谜题才可以推进,逐渐了解更多剧情故事。

人狼村之谜

共收集6款

人狼村之谜

2025-08-25

人狼村之谜作为一款剧情互动体验,扮演游戏中的主角开始游戏挑战,视听体验非常优秀,趣味游戏解谜,狼人杀的元素融入到游戏之中,感受到更好的剧情故事发展,趣味故事内容演绎体验,暗黑的画面设计让玩家有更深刻的代入感,闲暇时间利用这款游戏开始挑战,感兴趣的玩家千万不要错过!

用户评价

6.2

500+人评价

请为游戏评分:

0/200
评论内容需在5-200字之间~
验证码

历史日志×