8.2
1766 11编辑
评语
武侠战斗模拟养成体验
游戏截图
游戏简介
武林侠影官网版是一款休闲武侠模拟剧情养成古风游戏,让玩家体验武侠世界的奇遇和冒险。游戏特色多样,令人着迷。首先,游戏提供了丰富的武侠剧情,玩家可以扮演不同的角色,展开精彩的故事剧情。
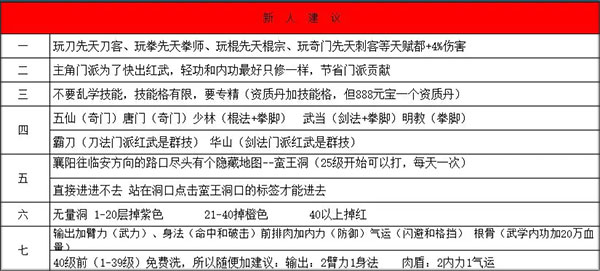
创建账号:选择先天天赋,建议普通玩家选择刀法伤害4%,进游戏后选择加入霸刀门派,学习刀法,也可以选择万金油天赋,比如对男性伤害加成、命中加成、格挡加成等。
刷开局:进入游戏后用时7分钟左右可以完成新手村主线任务(支线不做),获得十个招募令进行招募十连抽,除了主角学刀,还可以上阵四个角色,最优的选择是1千面公子(剑法),傅青山(拳法),白凌雪(棍法),南无双(奇门)。刷开局就是不停创建账号获得新手村十个招募令后抽取侠客,抽取到以上两个侠客或者单独一个杨过可以开局,如果没有耐心的话,单独的白凌雪也可以。
属性加点:所有人物加点可以相同,为2臂力1身法或1臂力2身法。
丹药加成:成长悟性中,臂力和身法给输出侠客吃,根骨气运内力给肉盾吃。武学悟性中,刀法、剑法、拳脚、棍棒、奇门给相应职业的侠客吃,轻功给输出吃,内功给肉盾吃。
角色培养:千面公子(剑法),白凌雪(棍法),南无双(奇门)适合输出,傅青山(拳法),主角(刀法)适合肉盾。普通玩家不用着急将人物集齐,将资源给一个或两个侠客使用带来的利益要比所有侠客培养的利益高,建议培养一个输出一个肉盾或者只培养一人既是输出也是肉盾。
装备选择:游戏装备带来的属性加成并不高,开局后可以手动跑路到地图山海关购买80级绿色武器装备佩戴(人物多少级都可以带),以后可以通过副本商人进行购买各职业套装,套装有套装属性。
功法学习:除主角外其他每个侠客有自己相应的专属功法,专属功法有属性加成,除了专属功法外其他功法也要学习突破,增加相应的修为,外功修为增加伤害,轻功修为增加破击和格挡,内功修为增加减伤。

此攻略适合普通大众玩家,大侠亦可走自己喜欢的路。
武学加修公式

部分任务地址
1、丰富的武功和技能系统,玩家可以通过不断练习和成长,提升自身的实力。
2、多样的交友系统,玩家可以结交各种有趣的角色,一起组队冒险或者切磋武功。
3、沉浸在精致的武侠世界中,享受视觉和听觉的双重盛宴。
1、多样化的活动和任务,玩家可以在游戏中不断挑战自我,获得丰厚的奖励和成就感。
2、深入扎实的剧情,玩家可以通过游戏中的选择和决策,影响故事的发展和结局。
3、自由选择自己的成长路径,打造独一无二的角色。
1、与其他玩家互动,组建帮派或者参与激烈的竞技活动,增加游戏的乐趣和挑战性。
2、游戏中还可以经营自己的庄园,在这里感受不一样的游戏体验。
3、对于喜欢武侠题材和模拟剧情游戏的玩家来说,这款游戏必定会带来无尽的乐趣和挑战。
详细信息
新品好游更多
玩此游戏的玩家还喜欢更多
共收集51款
2025-05-08
小编今天给各位玩家带来的是男生养成策略游戏大全,玩家在游戏中有很多的养成系统,这个专题中收录了很多款的游戏,有战争策略游戏,也有武侠江湖游戏,也有卡牌对战游戏。玩家在游戏中需要完成任务、体验剧情、培养卡牌,来获得更高的奖励去培养卡牌或者自身的功力,还有各种修真游戏,快来下载吧。
相关资讯更多
用户评价
8.2
500+人评价
请为游戏评分: